How replacing contact forms with a scheduling app helps boost sales
According to lead response research, 78% of sales go to the company that answers online inquiries first. The findings indicate that to win more business, it's essential to be the first one to solidify contact with prospects.
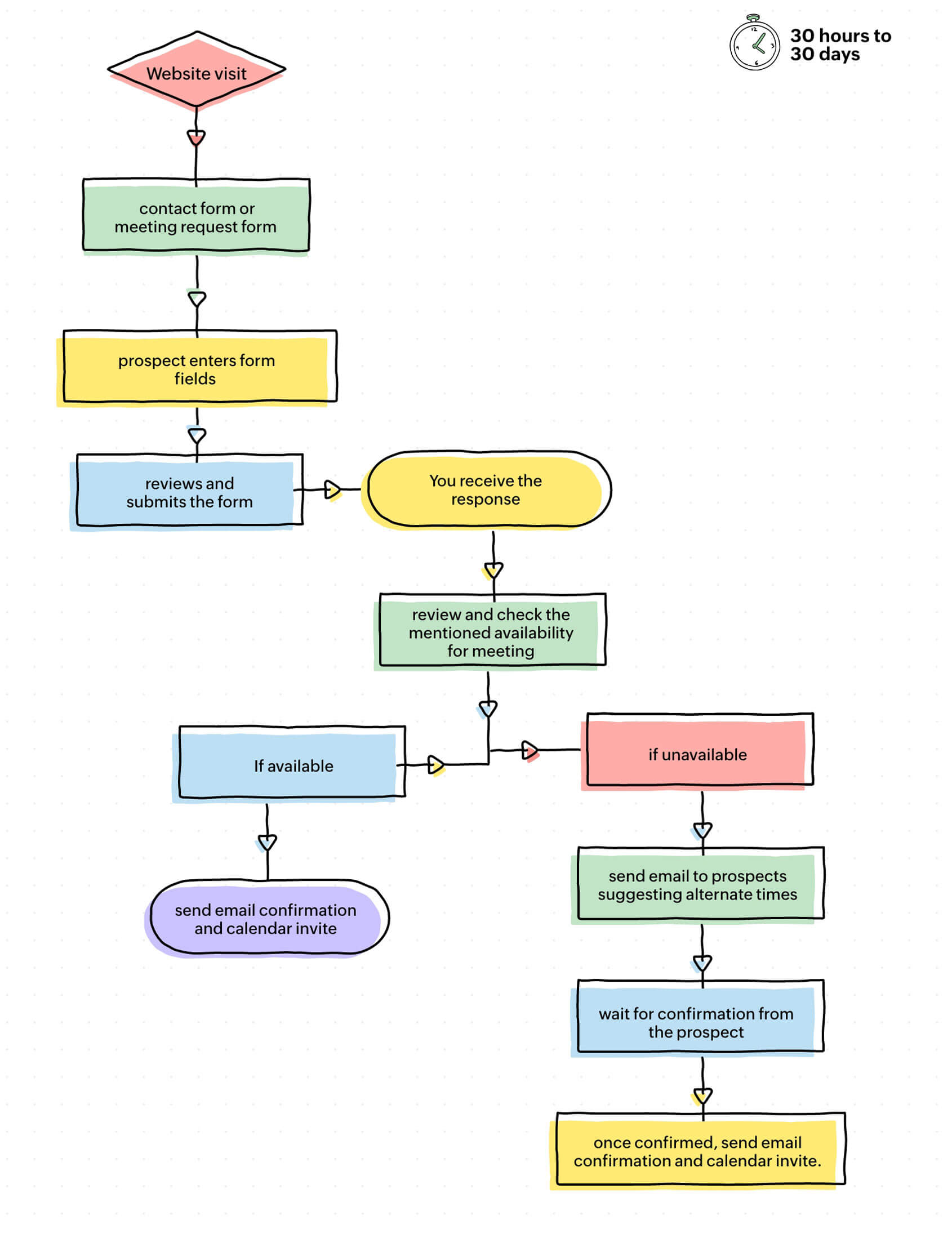
For decades, contact forms were the most efficient way for prospects to reach out to vendors. These forms could qualify a website visitor and help businesses establish the first line of communication with inbound leads.
Marketing and sales representatives will understand how important it is to establish contact with prospects quickly. A delayed response is a gold-platted gift for your competitor. Why? Because it gives them the chance to respond to the prospect first and close a potential deal.
Are contact forms helpful today?
Contact forms were a brilliant option back in the 90s when internet users were new to online inquiries. Having one on your website gave you an advantage over competitors, as it allowed you to collect the information needed to make a phone call and sell your product.
Now, however, this conventional approach poses a few problems:
- It can be time consuming.
- It's technologically inefficient.
- It often offers a poor user experience.
Contact forms, when used for inbound lead generation today, push you behind your competition even before you start.
Most contact forms help you collect leads and share them to your email, but they leave a good portion of work to manually reach out to prospects. You also risk the potential snag of prospects going cold or going to your competitors.
Time is a crucial element in this process. The sooner you meet with your prospects, the faster you'll move through the sales cycle and close more sales-qualified leads.
Contact forms and changing technology
From 2000 up until 2015, contact forms evolved with web technology, namely when it came to aspects like personalization, third-party integrations, reports, and analytics. In that period, businesses also began adopting CRM platforms, email marketing systems, and video conferencing software.
Modern software like this transformed how businesses interacted with their prospects during the sales and marketing process. But it still failed to solve the real challenge: reducing the time it took to meet with potential customers.
Today, websites have the option to use scheduling apps and live chat features so companies communicate more effectively with inbound leads. Unlike contact forms, these features are quick to connect representatives with website visitors.
If your business is still using contact forms, there could be a few reasons why. For instance, you may be unaware of more recent solutions on the market. Or, perhaps the nature of your business calls for you to selectively reach out to qualified leads. At the same time, sticking with an outdated way of prospecting website visitors can prevent you from securing more leads and generating additional revenue.
To facilitate a successful buying journey, it's crucial to not just make it easy for prospects to meet but also reduce the time it takes to attend to their queries.
The rise of scheduling software and live chat
When evaluating vendors, it's frustrating for prospects to negotiate the best time to meet. They are looking for answers, and you have to find a way to respond to their queries without wasting time.
Over the past few years, scheduling software and live website chat have become the two primary solutions for businesses to adopt. Both options reduce delay and connect company representatives with website visitors instantly.
The difference between the two, however, is the value they provide to the sales process. Live chats are quick to connect you with prospects, but after they generate qualified leads, sales teams are pushed back to the emailing cycle to find time for subsequent meetings.
On the other hand, a scheduling app allows you to easily schedule meetings, regardless of the prospect's stage in the sales cycle. A scheduling page can be added to your website or sent via email, and the time it takes to schedule a meeting is significantly reduced.
Time always plays an important role
Using contact form

Now, both scheduling apps and contact forms will eventually help engage website visitors, but the time it takes is the most significant factor. This will also ultimately impact the user experience.
As with old-school contact forms, live chat requires prospects to spend time typing out their inquiry and responding to messages. It's been found that 54 seconds is the average time a prospect stays on a website across industries; but, not every prospect will be patient.
With less than a minute, you must find a way to answer their questions without requiring them to fill out lengthy forms or waiting for a delayed response via chat.
Live chat software overcomes this gap by integrating with a scheduling app. In the Zoho ecosystem, for example, Zoho SalesIQ (live chat software) integrates with Zoho Bookings (scheduling software) to allow website visitors to schedule a meeting while interacting with the chat widget. For sales and marketing, this ideally translates to generating qualified leads and converting them into customers in a much shorter time.

User experience is crucial for contact pages
61.16% of global website traffic comes through mobile phones, and that number will likely continue to rise. That's why it's essential for companies to optimize their websites for mobile devices. Customer-facing apps must be interactive and visually appealing. They must complement the visual design of your website and make it enjoyable for website visitors to interact with.
Contact forms don't offer much to prospects who engage with companies through mobile sites. It's often more taxing to fill multiple fields on a cell phone, and this diminishes your chances of attaining leads.
In comparison, a scheduling app transitions exceptionally well to mobile platforms. Not only does it enable prospects to meet with you without the added downtime, but it also enhances their overall scheduling experience.
Let's recap: 7 reasons to replace your contact form
With all that we’ve discussed so far, here’s a summary of why it’s time to put your contact form to rest and switch to a more efficient system.
- It makes you less competent when it comes to inbound lead generation.
- It's time consuming, as it adds multiple tasks to your list and hampers productivity.
- It slows the sales process and delays your chances of converting more customers.
- It fails to resolve the time factor that emerging solutions are offering.
- It creates a chance for your competition to sweep prospects.
- It’s static and doesn’t engage prospects like other solutions do.
- It's an inconvenience for prospects to type a response to multiple questions.
Replace your contact form with scheduling software
Forget just collecting meetings; a scheduling app goes a step ahead and automatically takes care of all the tasks involved in meeting a prospect. From showing your availability and syncing your calendars to updating your CRM and sending reminders, a scheduling system fulfills multiple needs. You just have to show up for the meeting and impress your prospects.
In the end, adopting scheduling software makes the most sense.
Why?
Because it helps you to do all that we discussed so far: save time, outrun your competitors, create the purchasing frame of reference, refine your sales process, and close more deals.
How?
By eliminating time-consuming tasks and allowing you to quickly meet with prospects.
Using a scheduler

Let's look deeper into the benefits of using a scheduling app:
- After embedding your scheduling page into your website, your effort will be focused on the meeting, rather than on deciding on a time slot with the prospect.
- Unlike with contact forms, this solution offers versatility and will make it easier to meet with prospects at any point during the sales process.
- You still have the option to collect prospect information with the scheduling app's built-in contact form. This way, you can further qualify a prospect by asking them relevant questions before the meeting.
For example, with a scheduling system like Zoho Bookings, it hardly takes 30 seconds for prospects to land a meeting. That's one small step for prospects but a giant leap for the sales process. With a free trial and a free plan, you have the flexibility to test the waters and see how the solution works for your business before making the switch.
We would love to connect with you and help you discover how a scheduling app can elevate your business. Book solutions demo
The efficient way to generate more revenue
Prospect interest and contact data are the two primary requirements to start the sales process. A scheduling app, along with other modern tech solutions, helps you create a workflow that shortens the sales cycle and allows you to convert more leads to customers.
By switching to a scheduling app, you're making your sales process more efficient by cutting down delays and swiftly meeting your prospects at different stages. A modern and frictionless approach goes a long way in securing meetings and bringing in more revenue-generating deals from your website.
The ultimate value
Your solution is the ultimate value for prospects. But, it's equally important to take care of the bridge that leads them there. A scheduling app like Zoho Bookings makes your job simple. It's a professional and simplified way to collect appointments, all from your website.
Effortlessly convert website visitors to customers
Book a call with us to know more
Book a demo, now!