Partner Support
Partner Support provides post-sales assistance with all the technical questions you and your customer may face throughout the product life cycle.
Become a Partner
Hear from our Leaders
“Our partners are an integral part of Zoho business and their success is critical to us. It is our endeavour to continuously improve the support that we offer to our partners. We take immense pride in extending unlimited support to our partners and see it as the bedrock of our success together.”
Bishan Singh
Global Head Partner Program
“Partnerships aren’t about dependence; they’re about creating a shared path where both sides work together to achieve the best outcomes for each other.”
Dhinesh Khanna Ramalingam
Global Head CS and Partner Support
- Scope
- Our expectations
- Requests handled
- Commitment
- Escalation Management
- Priority Support
- Offerings
- Meet the Team
Range of
Partner Support
When we refer to Partner Support, the extent of Partner Support is determined by these components.
- We can help you enhance the existing features to suit the unique requirements of your customers with complex needs in Zoho Services better.
- Our Partner Support team is skilled in managing queries related to Deluge and API Integration. We can offer tailored code samples and assist in resolving Deluge errors. We are available to address questions about the API features of Zoho Services and provide assistance in resolving API-related problems. Please note that we do not provide support for creating API connections from the beginning.
- As we work with many partners who use various SAAS services and collaborate with clients who also utilize similar SAAS services, we welcome your product feedback and suggestions. Rest assured that we will pass them on to the appropriate team for possible feature enhancements or new feature requests.
Communication methods assisted by Partner Support



Toll Free Support
At this time, toll-free support is offered to premium and advanced partners. Toll-free numbers can be found in the Partner Support HelpCenter Widget.
Live Chat Support
Live chat assistance is currently accessible to all premium and advanced partners, as well as a select few authorized partners. The categorization of authorized partners is determined based on specific criteria established for the fiscal year in consultation with the respective Partner Account Managers (PAMs). For more information on the criteria, please don't hesitate to reach out to us or your PAMs.
Email Support
When we say, "Email Support," it is available to all partners regardless of their tier and is categorized based on the severity of the issue.
Our Expectations from Partners
Responsibility - Partners must perform first level of Support!
Partners must perform the first level of support for the products sold to the end customer. Basic debugging steps should be performed. They are expected to write scripts, perform migrations with the help of their developers, technical team, and reach out to us for issues with the execution within Zoho Services—e.g. third-party app integrations through API/scripts, custom function requirements, migrations.
Stay Connected and Stay Informed: How to Maximize Your Zoho Partnership
Active participation in the Zoho Partner network and dedicated product groups, to raise feature suggestions and discussions across products, is expected. Follow Zoho blogs, status pages, and social media handles to stay on top of the latest downtime or outage occurrences.
Streamline Support Requests: Use Your Registered Domain Email Address!
Please use your registered domain email address to raise support requests in exceptional cases, besides using the suggested Partner Support Help Center feature in the portal/store—e.g. Zoho.com and not generic address like, gmail, yahoo, etc. It otherwise becomes nearly impossible to track requests, set severity and automation, and report analytics for internal purposes.
Streamlining Account Disputes and Admin Changes: The Importance of Email Consent and Uniformity
We strongly suggest using the format shown below to maintain uniformity. Email consent is required from the customer for account disputes and admin-level changes in the backend for security reasons and validation. It will avoid back and forth email exchanges to get the required details and provide an accurate analysis for an agile resolution.
Streamline Your Requests with Partner Support Help Center: The Best Way to Communicate in the Partner Store/Portal
We strongly suggest using the Partner Support Help Center feature to raise and track requests in the Partner store/portal. Please avoid other communication channels (Cliq, etc.) for a better experience, as it is challenging to track those enquiries and work internally with teams and meet SLAs.
Managing Customer Expectations: Navigating Bugs, Features, and Support with Zoho
Communicate and set the right expectations for the end customer about requests. For example, differentiating bugs from feature limitations, or advanced versus extended support requirements from Zoho.
Effortless Troubleshooting: Record and Share Your Debugging Process with the Team
You can screen record your debugging or steps performed to isolate customer-reported issues and send it across to the team attached in the request.
Empowering Customer-Facing Employees: Mandatory Product Training for Enhanced Customer Experience
Each user from customer-facing roles in the company must undergo product/feature training, using the available product resources, LMS, and our training & certification team.
Purpose of Sample Support Email Template!
Strengthening Partnerships with Effective Communication
To guarantee effective and informative communication between the Partner Support and your Customer Facing Teams.
How to Provide the Right Details for Effective Debugging
To help us identify the issue and required details to debug it further with appropriately.
Measuring the Depth of Troubleshooting
To help us understand the Level of Troubleshooting steps performed by yourself or your Customer Facing Teams.
Streamline Exchanges
To reduce the number of back and forth email exchanges between the “Partner Support” and the Partner.
Email template

Customer email address
Email address with reference to the raised request.
Type of Support request
Preset Values ( Technical Support, Payments Renewal, Trial Extension, Store Related, Upgrades, Invoice changes, Commission Payment, Product Management Related, Sales Discussions)
Able to reproduce the problem? Yes or No (Elaborate)
If yes, please include additional details (user ID, super admin email, customization name (e.g. workflow, function name, etc.), date & time in relevance to the issue raised, pre-enabling support access if the product requires it).
Zoho product name
Ex - Zoho CRM, Zoho Desk, etc.
Description of the issue/question
(150 - 200 Words)
Troubleshooting steps performed
If any
Screenshots/screen cast, if relevant
Can be attached with the email when sent.
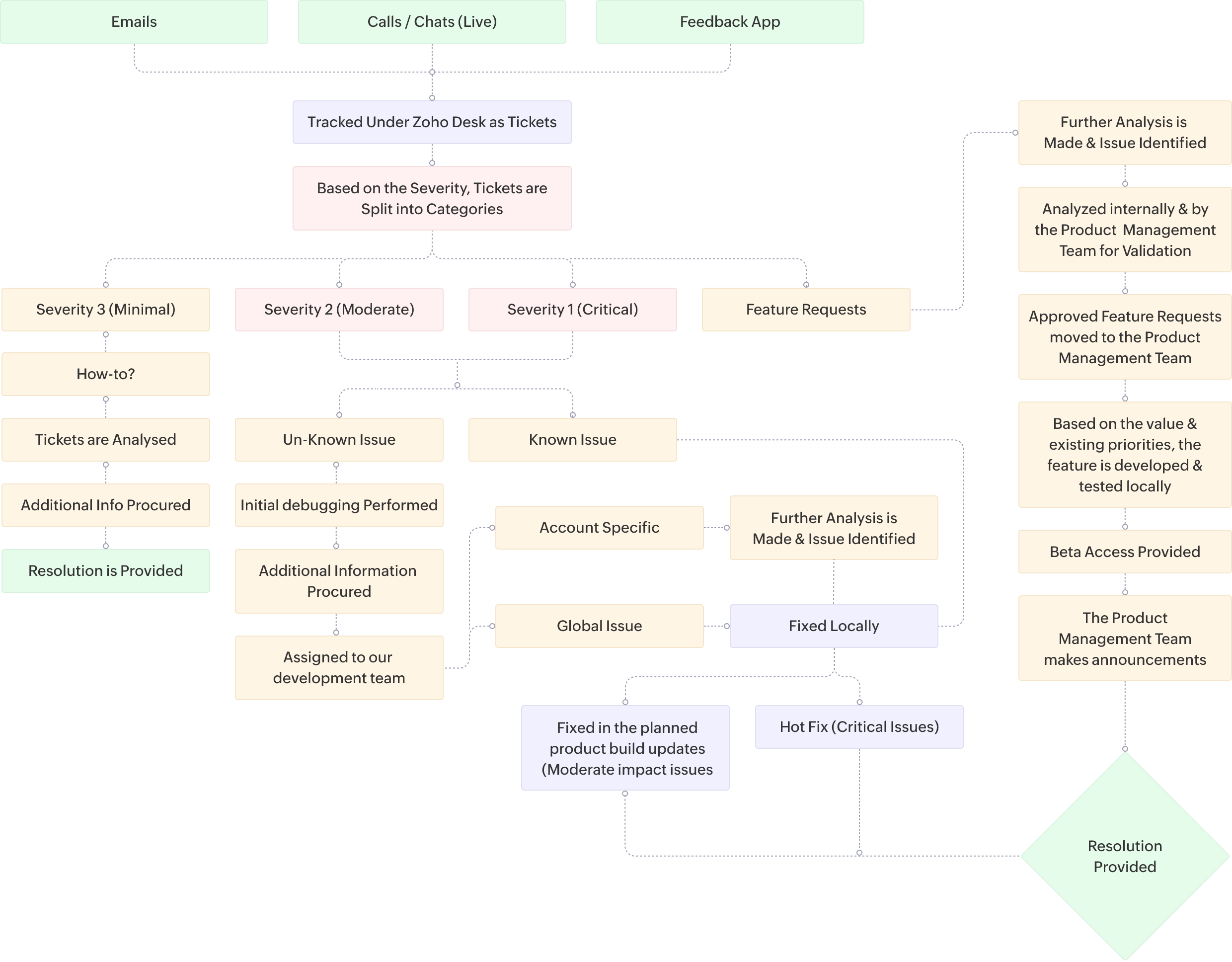
How are requests handled?

Zoho Partner Support Commitment
Each incoming ticket is triaged and priority evaluated according to the criteria defined below, based on severity of the request. The following matrix covers Support Incidents, Requests, and Questions.
| Severity | Acknowledgement (First Response Time) | Problem Determination |
|---|---|---|
| 1 | 1-3 Hours | 2-8 Hours |
| 2 | 6-12 Hours | 24-48 Hours |
| 3 | 16-24 Hours | 2-3 Days |
- Basic (how-to) requests will be treated less urgently and dealt with as per the Partner Support Commitment. At any point in time, if too many basic requests are sent from the same partner, the support team will notify their respective Partner Account Manager to relay the message about the situation. They will suggest that they up-skill their product expertise to be self-competent in handling such requests. This allows our team to prioritize more critical requests that have a business impact on customers.
- We do not work on weekends except for certain critical cases (downtime, outages, login issues). The time mentioned below includes only working days in a week.
Severity and other definitions
The severity designation listed indicates the level, extent, and impact on the customer. Once assigned, it will be used to determine the resources allocated for resolving the ticket, timelines for resolution, and escalation matrix. The product limitations and feature requests are exempted from this agreement.
Critical business impact
The Zoho service or feature does not work as expected and does not function without a fix being applied. The problem has a significant effect on customer revenues or business operations. E.g. showstopper production issue affecting all users; system unavailability; no access to an account; data integrity issues; service downtime; slowness, etc.
Moderate business impact
The Zoho service can function, although the functions are providing incorrect results or its performance is inconsistent with the performance described in the documentation.
Minimal business impact
The functionality of the Zoho service is not affected by the problem or can be achieved by using other features of the Zoho service. E.g. These requests can be solved with available online documentation (how-tos and help pages) or by their own team’s product/development expertise (writing functions, scripts, configurations, integrations, etc.).
Acknowledgement
(First Response Time):The average amount of time taken for an agent to provide an initial response to an inquiry or support ticket.
Problem determination
(Average Response Time):The problem determination time between subsequent responses, which ensures that Partners aren’t left waiting for a reply or update.
Resolution time
The time taken to resolve an issue completely. The resolution/restoration time is based on the impact and complexity of the problem, and is determined by our product teams and severity.
Partner Support
Escalation Management
Our Partner support escalation management process ensures our partners are provided with the means to give an issue broader attention. We are committed to delivering high quality support to all our Partners. If you need to escalate a case, our technical team is ready and available to help you quickly bring your issue to closure.
Our efficient escalation management process is designed to keep you informed of your escalated case status at every step of the way. A lead and/or manager is assigned to every escalation to oversee the case from a holistic viewpoint. This person is responsible for evaluating the situation, facilitating the issue, and acting as an advocate on your behalf.

When should an escalation be initiated?
For Partners who hold a valid support services contract, an escalation may be initiated any time after the Partner Support Commitment response time. If you have worked through our standard support processes, and with our teams, and you are not satisfied with the level or timeliness of the service you received, you can escalate accordingly. Additionally, an escalation should be initiated when there is a tangible impact on your production environment, or there is high risk to business operations.
Here are some examples of reasons to initiate an escalation:
- Management of a major problem, especially where the impact on business is high and it’s taking too long to isolate the cause of the incidents
- A prolonged outage that exceeds or threatens to exceed the Partner Support Commitment or timeframe
- Frequently recurring or multiple, related high-priority incidents where the priority is related to business impact and urgency
- Security breaches identified or reported by a customer—without a workaround that is mutually agreed upon—that risk potential or actual damage to the customer’s or provider’s reputation, or data loss or risk of potential data loss
Different levels of Escalation
Escalation procedure:
- ANZ
- APAC & Japan
- India
- MEA
- UK & EU
- North America
- LATAM
- Brazil
Regional Partner Support Lead
Sakthi Priya - sakthi.g@zohocorp.com(Partner Support Lead - ANZ)
Manager / Head of Central Partner Support
Danny - daniel.p@zohocorp.com(Head - Central Partner Support)
Poojitha - poojitha.k@zohocorp.com(Manager - Partner Escalations)
Regional Partner Support Lead
Kishore - kishore.ks@zohocorp.com(Partner Support Lead - APAC & JAPAN)
Manager / Head of Central Partner Support
Danny - daniel.p@zohocorp.com(Head - Central Partner Support)
Poojitha - poojitha.k@zohocorp.com(Manager - Partner Escalations)
Partner Account Manager
Vick Silva -vick.silva@zohocorp.com(APAC)
Hiromichi - hiromichi.inoshita@zohocorp.com (JAPAN)
Regional Partner Support Lead
Adhithya - adhithya.ss@zohocorp.com(Partner Support Lead - India)
Manager / Head of Central Partner Support
Danny - daniel.p@zohocorp.com(Head - Central Partner Support)
Poojitha - poojitha.k@zohocorp.com(Manager - Partner Escalations)
Manager / Head of Central Partner Support
Danny - daniel.p@zohocorp.com(Head - Central Partner Support)
Poojitha - poojitha.k@zohocorp.com(Manager - Partner Escalations)
Regional Partner Support DRI / Lead
Krish - krishna.k@eu.zohocorp.com(Team Lead - Partner Support - UK)
Russell - ganesh.ca@eu.zohocorp.com(Team Lead - Partner Support - EUROPE)
Manager / Head of Central Partner Support
RAAJ - raaj@eu.zohocorp.com(Manager - Partner Support - Europe & UK)
Danny - daniel.p@eu.zohocorp.com(Head - Central Partner Support)
Poojitha - poojitha.k@eu.zohocorp.com(Manager - Partner Escalations)
Partner Account Manager
Benelux & Nordics - Atya Arain(atya.arain@eu.zohocorp.com)
France - Claire Tredez(claire.tredez@eu.zohocorp.com)
Rest Of Europe - Vivek Venkatraman(vivek.venkatraman@eu.zohocorp.com)
Italy & Rest of Europe 2 - Francesco Orazi(francesco.orazi@eu.zohocorp.com)
Spain - Javier Guilló(javier.guillo@eu.zohocorp.com)
DACH - Michael (michael.meisen@eu.zohocorp.com)
United Kingdom - Sebastian(sebastian@eu.zohocorp.com)
Contact the Partner Support Escalation department, at
Regional Partner Support Lead
Deepak - deepak.b@zohocorp.com(Manager - Partner Support - North & South America)
Gokul - gokul.kd@zohocorp.com(US)
Steve - srivats.n@zohocorp.com(Canada)
Manager / Head of Central Partner Support
Deepak - deepak.b@zohocorp.com(Manager - Partner Support - North & South America)
Danny - daniel.p@zohocorp.com(Head - Central Partner Support)
Poojitha - poojitha.k@zohocorp.com(Manager - Partner Escalations)
Partner Account Manager
Connor - connor.a@zohocorp.com(West)
Diana - diana.c@zohocorp.com(Central)
Kevin - kevin@zohocorp.com(Canada)
Nazim - nazim.f@zohocorp.com(Canada)
Contact the Partner Support Escalation department, at
Regional Partner Support Lead
Deepak - deepak.b@zohocorp.com(Manager - Partner Support - North & South America)
Stephen - stephen.devaraj@zohocorp.com(LATAM)
Manager / Head of Central Partner Support
Deepak - deepak.b@zohocorp.com(Manager - Partner Support - North & South America)
Danny - daniel.p@zohocorp.com(Head - Central Partner Support)
Poojitha - poojitha.k@zohocorp.com(Manager - Partner Escalations)
Partner Account Manager
Raul Mendiola Martinez - raul@zohocorp.com(Mexico)
Daniela Ocampo Sanabria - daniela.ocampo@zohocorp.com(Colombia, Ecuador)
Stacy Cruz Jimenez - stacy.cruz@zohocorp.com(Argentina, Chile, Peru)
Christian - christian.avila@zohocorp.com(All Other LATAM Countries)
Contact the Partner Support Escalation department, at
Regional Partner Support Lead
Deepak - deepak.b@zohocorp.com(Manager - Partner Support - North & South America)
Stephen - stephen.devaraj@zohocorp.com(Brazil)
Manager / Head of Central Partner Support
Deepak - deepak.b@zohocorp.com(Manager - Partner Support - North & South America)
Danny - daniel.p@zohocorp.com(Head - Central Partner Support)
Poojitha - poojitha.k@zohocorp.com(Manager - Partner Escalations)
Priority Support -
Large User Accounts
Zoho Partner Support is introducing a new offering that provides dedicated assistance to the Large User Accounts of our partner companies. Our Key Partner Accounts can now be efficiently managed through our Partner Support Help Center.
The offer of Priority Support for Large User Accounts through Zoho Partner Support provides considerable benefits to customers. This service guarantees prompt and effective assistance for accounts with a higher number of user licenses. It is especially advantageous for Large User Accounts that heavily depend on email communication and cannot tolerate any delays in resolving their problems.
| Region | Number of User Licenses | Eligibility for Priority Support |
|---|---|---|
| ANZ | ≥ 50 | Yes |
| APAC & JAPAN | ≥ 50 | Yes |
| INDIA | ≥ 100 | Yes |
| MEA | ≥ 60 | Yes |
| EUROPE & UK | ≥ 60 | Yes |
| US & LATAM | ≥ 70 | Yes |
| Canada & Brazil | ≥ 50 | Yes |
Frequently Asked Questions
How do we determine whether a Customer Account should be classified as a Key Account or a Large User Account?
Classifying by user licenses.
When does an Account get classified as a Large User Customer Account?
When the number of user licenses exceeds 60 for the Europe and the UK region, and then reaches 100 licenses or as displayed below for the rest of the world according to the current analysis.
How does Zoho internally validate Large User Customer Account?
We are confirming this by checking the SuperAdmin Email Address or the Customer Domain of each Large User Customer Account. We will cross-verify this information with their Zoho Services Subscriptions using our in-house automation.
Partner Support Offerings
| Services Offered | Authorised | Advanced | Premium |
|---|---|---|---|
| Support Hours | 24*5 | 24*5 | 24*5 |
| Partner Support Commitment | YesAs per Partner Support WorkingHours | YesAs per Partner Support WorkingHours | YesAs per Partner Support WorkingHours |
| Priority Support for Large User Accounts | Yes | Yes | Yes |
| Chat Support | No | Yes | Yes |
| Phone Support | No | Yes | Yes |
| Partner Success Manager Calls & POC | No | Yes | Yes |
| Critical Issue Dashboard | Yes | Yes | Yes |
| Partner Support Help Center Widget | Yes | Yes | Yes |