Recruit. It does what it says. Vincere?
Make the move to Zoho Recruit—the best alternative to Vincere.
Striking performance, state-of-the-art customization, simple workflow automation, and next-level candidate management. Meet the most advanced staffing software on the market.
Start a 15-day free trial
- Direct sourcing
- Custom functions
- Blueprint
- Field-level security
- Document management
- Assessments
- Pincode search
- Branded resumes
Delivering the ultimate staffing experience
Background checks
It's important to maintain safe and compliant recruiting practices when hiring for clients. We at Zoho Recruit have partnered with the industry's best background check vendors to ensure fast and reliable screening so you can hire the best of candidates.
Learn more
Video interviews
Don't let distance keep you from the next top candidate. Connect with candidates anywhere in the world with Zoho Recruit's video interviews. Choose between live interviews or one-way video interviews to assess more candidates in less time.
Learn moreHiring pipeline
The hiring pipeline in Zoho Recruit provides a comprehensive and an up-to-date breakdown of each recruitment stage. View the status of each job opening and follow candidates through every phase of the hiring process.
Learn more
Branded resumes
Ensure you are the main point of contact between a candidate and your client with Zoho Recruit's Formatted Resume feature. Replace the candidate's contact info with your brand and keep track of the candidate's progress throughout the entire hiring process.
Learn moreRecruitment portals
As a recruiter, it's critical to ensure a good relationship with your clients and candidates. With Zoho Recruit, orchestrate end-to-end recruiting with candidate and client portals. Candidates get their own personalized dashboard to maintain their data, and clients can move candidates to the next hiring stage.
Learn more
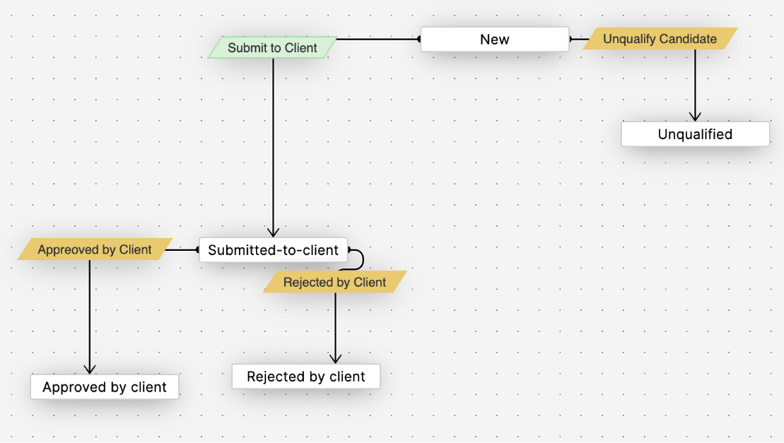
Hiring automation
Does it seem like your recruitment software is really just an email service attached to document management software? Thanks to Blueprint in Zoho Recruit, you can strategize your recruitment process with timely workflow triggers at each hiring stage.
Learn more
"Zoho Recruit is the backbone of my business. It helped me have my own firm and get an amazing ROI for my business."
Katari Grassell
M.D., Seattle BC Group, WA, USAZoho Recruit is packed with features that make recruitment easy.
- Resume extractor
- Recruitment analytics
- Social recruiting
- Job boards
- Artificial intelligence
- Mobile app
- Zoho Marketplace
